← 回台達官網
永續經營
經營者的話
永續發展願景
利害關係人議合
重大議題管理
營造健全治理
公司治理與經營績效
風險管理
打造創新供應鏈
產品品質
技術研發
供應鏈管理
創造友善環境
氣候變遷與能源管理
水資源管理
空氣污染防制
廢棄物管理
建造安全職場
職業安全與衛生
健康促進
緊急應變
塑造共融社會
人才吸引與留任
人才培育與發展
社會參與
互動專區
台達化小學堂
問卷調查
訂閱電子報
新聞中心
報告書下載
ESG 報告書_中文版
ESG 報告書_英文版
TCFD 報告書_中文版
Innovative
Supply Chain
打造創新供應鏈
Product Quality
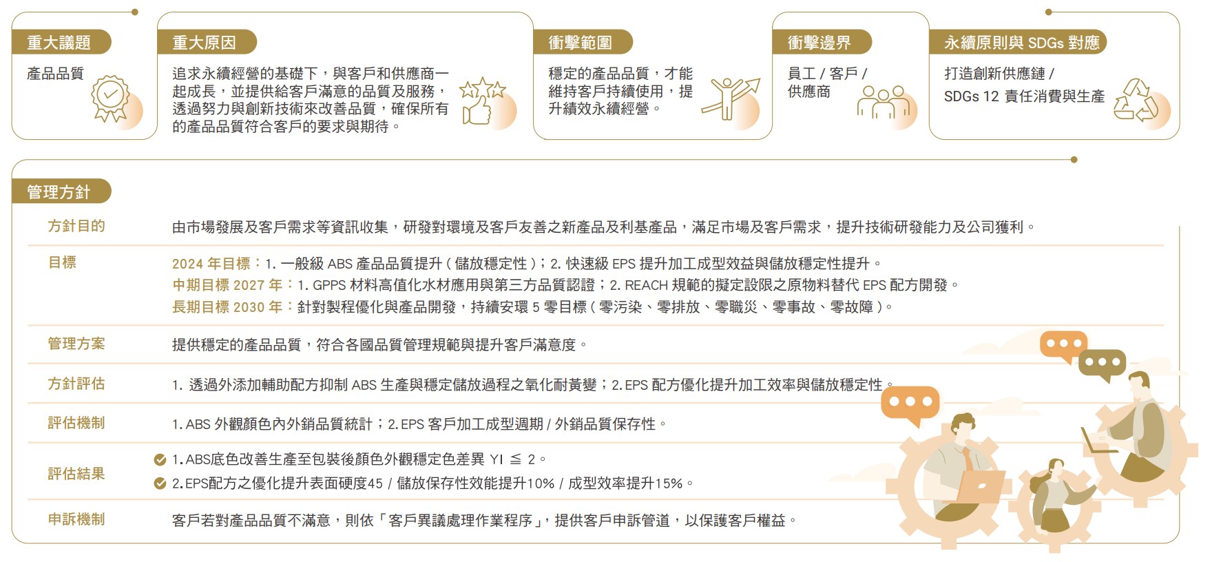
產品品質 GRI 3-3
2024年目標
一般級ABS產品品質提升(儲放穩定性)
快速級EPS提升加工成型效益與儲放穩定性提升
中期目標2027年
GPPS材料高值化水材應用與第三方品質認證
REACH規範的擬定設限之原物料替代EPS配方開發
長期目標2030年
針對製程優化與產品開發,持續安環5零目標(零污染、零排放、零職災、零事故、零故障)
年度重大議題
2024年度目標
2024年成效
目標達成情形
產品品質
ABS生產與穩定儲放過程之氧化耐黃變
ABS底色改善生產至包裝後顏色外觀穩定色差異 YI ≦ 2
已達成
EPS配方優化提升加工效率與儲放穩定性
EPS配方之優化提升表面硬度45/ 儲放保存性效能提升10%/ 成型效率提升15%
已達成
TOP